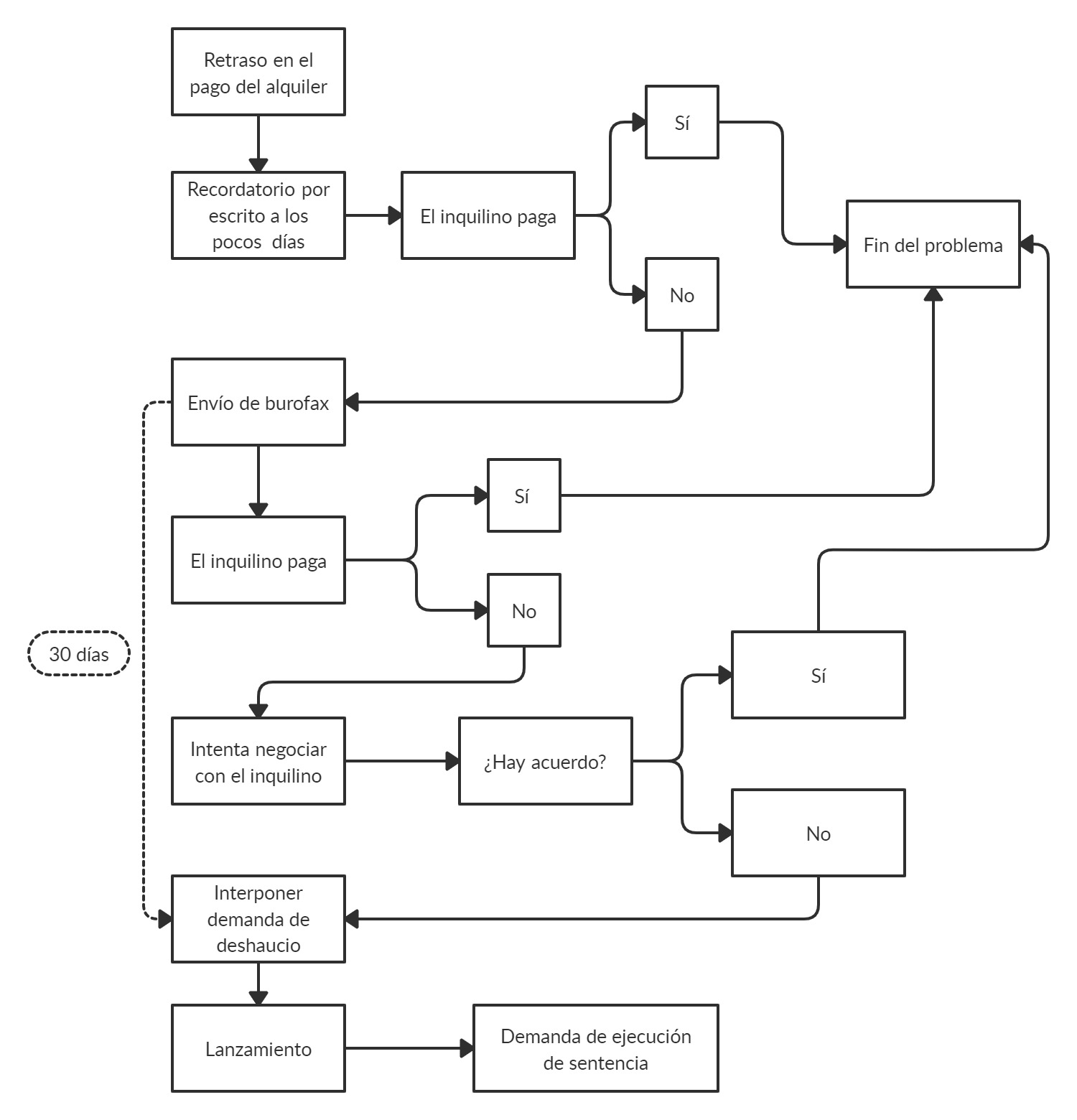
En el caso de impago de alquiler hay que activar rápidamente el mecanismo de reclamación para mantener todos los derechos como propietario y agilizar el proceso lo máximo posible.
Sería recomendable un recordatorio por escrito (vía whatsapp o email por ejemplo) un par de días tras el retraso y proceder al envío de un burofax entorno a los 10 días después del impago.
30 días después de este burofax es el momento de emprender la vía jurídica, de la mano de un abogado, quien también nos puede ayudar previamente con el burofax, si así lo estimamos.
Gastos asociados en el proceso jurídico
De manera resumida los gastos asociados son los siguientes
- Burofax (para evitar enervación): en torno los 30€
- Poder de representación en pleitos (a favor del abogado): entre 50 y 100€
- Abogado: entre 1500€ y 2500€ es una horquilla habitual
- Procurador: entre 250€ y 350€ es lo normal
- Cerrajero (para el lanzamiento): 100-500€
Hay quien a estas costas le suma la empresa mudanzas para deshacerse de los bienes muebles del inquilino en un punto limpio.
La enervación del desahucio
La enervación de la acción del desahucio está definida en el art. 22.4 de la Ley de Enjuiciamiento Civil. Esta es la posibilidad del inquilino de saldar todo el pago adeudado y por tanto evitar la resolución contractual y el juicio correspondiente.
Para evitar la enervación el deber del propietario es solicitar el pago de la cantidad debida al arrendatario con un plazo no menor a 30 días. De aquí la importancia del burofax.
Inclusive si el inquilino se pusiera al día de las deudas, esto no exime que el propietario pueda seguir la acción judicial con el objetivo de rescindir el contrato. Digamos que el propietario es entonces quien decide si seguir adelante con la acción judicial o no, independientemente de si la deuda sigue viva o por el contrario se ha saldado.
Por otro lado el plazo para la enervación del desahucio será dentro de los 10 días siguientes al requerimiento judicial.
1a demanda: juicio de desahucio
Dónde denunciar impago del alquiler
Tras la interposición de la demanda de desahucio en el juzgado de 1ª Instancia (30 días posteriores al burofax) por falta de pago de la renta el secretario judicial visitará el inmueble y notificará al inquilino. Si el inquilino no está presente la demanda se deja la notificación y en última instancia se publicará por edicto.
En la demanda el propietario puede solicitar:
- La recuperación del inmueble
- El importe de las rentas adeudadas (además del punto anterior)
Cuantía de la demanda
En esta demanda la cuantía será una anualidad del alquiler (que no quiere decir que se vaya a recuperar este importe máximo).
Si el inquilino no formula oposición se dará por terminado el proceso en 10 días hábiles y se procede a programar el lanzamiento (esto es la fecha de desahucio propiamente). Cabe destacar que la única oposición que el inquilino puede formular es justificar el pago de las rentas, a excepción de situaciones de vulnerabilidad.
En el caso que sí se ejerza la oposición se programará una vista judicial, y con la resolución de esta si ha sido favorable al propietario se programa el lanzamiento.
En el lanzamiento suelen estar presentes:
- Secretario judicial
- Propietario
- Procurador
- Cerrajero
- Policía (no en todos los casos)
Plazos habituales
Plazos entorno 6 y 9 meses hasta el lanzamiento son los habituales en este casos, pudiendo mejorar o empeorar los mismos dependiendo del juzgado y del caso concreto.
Demanda de ejecución de sentencia
Tras el lanzamiento hay que iniciar la demanda de ejecución de sentencia para reclamar la cuantía final debida.
En esta demanda reclamaremos las alquileres debidos, las costas judiciales, otros gastos e intereses. También se pueden hacer constar desperfectos recogidos por el secretario judicial durante el lanzamiento.
Se solicitará una averiguación patrimonial del demandado. Puede darse el caso que se le embargue parcialmente y vayamos recuperando los importes de manera paulatina. Si dejamos de cobrar se puede solicitar de nuevo una averiguación patrimonial.
Recuerda que los seguros de impago de alquiler cubren las costas de estos procesos judiciales.
Árbol de decisiones en caso de impago de rentas de alquiler

Plazos para reclamar la renta del alquiler
Los plazos máximos establecidos para la reclamación del alquiler son:
- Para Cataluña: 3 años ( artículo 121.21 del Código Civil de Cataluña)
- 5 años para el resto de España (artículo 1966.2ª Código Civil)