Acceder
Blog Vender para comprar
Blog Vender para comprar

Blog Vender para comprar

16 suscriptores
Filtrado por:
Repaso de situación de mercado - Febrero 2016
Hoy repasamos la situación de mercado haciendo balance de este mes de Febrero de 2016 en el que tantas cosas están pasando. Por un lado revisamos la situación de corto plazo del SP500 y su posible evolución además de los diferentes sectores.
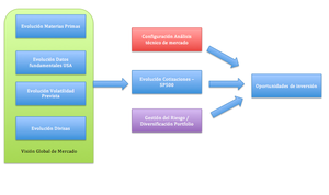
Estrategia de mercado - Análisis Fundamental + Técnico - Parte III
Estrategia de mercado - Análisis Fundamental + Técnico - Parte III
En las pasadas entradas hemos visto que el SP500 es el indicador que mueve el mercado mundial, luego saber lo que él hace es clave para entender dónde posicionarnos (en largos o en cortos).
Estrategia de mercado - Análisis Fundamental + Técnico - Parte II
Estrategia de mercado - Análisis Fundamental + Técnico - Parte II
En la pasada entrada nos quedamos todos viendo la importancia de entender la evolución de algunos datos macro de manera que pudiéramos entender los movimientos en los siguientes meses del mercado.
Estrategia de mercado - Análisis Fundamental + Técnico - Parte I
Estrategia de mercado - Análisis Fundamental + Técnico - Parte I
En la estrategia de empresas cohete lanzada durante 2015 ya vimos el concepto de buscar que los indicadores fundamentales y los técnicos fueran alineados. Hace tiempo escuché decir a Anton Kreil, un trader fundamentalista (para los que quieren saber más de él aquí lo tienen) que los mercados cambian por los datos fundamentales y luego lo apreciamos en los indicadores técnicos.
Formación en MACD
Formación en MACD
Hoy os presentamos un nuevo webinar de formación en la serie de "formación en bolsa" sobre el indicador MACD. Este indicador, ampliamente utilizado en muchas plataformas y por muchos traders es una gran herramienta, especialmente en fases tendenciales de evolución del precio.
Análisis Inditex Octubre 2015 - Analizando las patas del Ibex35
Análisis Inditex Octubre 2015 - Analizando las patas del Ibex35
Después del repaso que ya hemos hecho de la banca más fuerte del Ibex como es Santander y BBVA, de repasar un peso pesado del Ibex como es Repsol, abrimos el análisis ya en octubre de Inditex, uno de los cohetes que en España podemos presumir tener.
Análisis BBVA Septiembre 2015 - Analizando las patas del Ibex35
Análisis BBVA Septiembre 2015 - Analizando las patas del Ibex35
Hoy arrancamos analizando una compañía que describe un gran porcentaje de la evolución del Ibex, hablamos de BBVA después de haber revisado a su primo, el banco santander.
Análisis Santander Septiembre 2015 - Analizando las patas del Ibex
Análisis Santander Septiembre 2015 - Analizando las patas del Ibex
La evolución del Banco Santander en los últimos meses es un auténtico despropósito. Y hablo en estos términos porque ver al banco pasar de intentar romper su resistencia de 7,3 a pelear por encontrar un suelo por debajo de 5 es para mirarlo con cariño
Webinar - Formación en selección de empresas
Hoy arrancamos con un nuevo webinar esta vez de formación sobre la selección de empresas a invertir. En este webinar repasaremos una visión de inversión basado en la situación de mercado y en la fuerza y debilidad de los sectores que contienen las empresas.
Revisión Ibex - Julio 2014 y otras cosas griegas
Revisión Ibex - Julio 2014 y otras cosas griegas
La crisis griega y el combate sigue su curso. Cada día que pasa hay nuevos golpes por todas partes, por la parte del BCE, por la parte del Eurogrupo y la unión, del FMI, del gobierno griego e incluso de su mismo pueblo.
Análisis Ibex 35 - Junio 2015
Análisis Ibex 35 - Junio 2015
Hoy arrancamos revisando la situación del Ibex35, el índice español que ha tenido movimientos interesantes en las últimas semanas desde el último análisis que aquí realizábamos.
Uniendo análisis fundamental y técnico
Uniendo análisis fundamental y técnico
Los que seguís este blog lo sabréis, aquí nos gusta invertir en acciones fuertes, muy fuertes, acciones que suben sin parar, y últimamente a un perfil concreto de acciones las hemos bautizado como acciones cohete.
Oportunidades de compra en BME -  Bolsas y Mercados Españoles
Oportunidades de compra en BME - Bolsas y Mercados Españoles
Hoy arrancamos con una recomendación de operación en un valor que está cotizando en máximos históricos. Como ya muchos habéis leído en este blog, una de las estrategias más rentables que os hemos propuesto es la de comprar valores fuertes y por eso hoy nos centramos en BME.
Ferrovial - Posibilidad de entrada en máximos
Ferrovial - Posibilidad de entrada en máximos
Hoy arrancamos con Ferrovial en el Ibex 35 y cuya evolución la convierte en una compañía del grupo de las fuertes, de las que tienen tendencia alcista y de las que a día de hoy invita a comprarse para ensanchar nuestra cartera.
Revisión DAX - Marzo 2015
Revisión DAX - Marzo 2015
Hoy arrancamos revisando la situación del DAX alemán. Si en Enero ya destacábamos este índice por su tendencia alcista, hoy vamos a revisar cómo sigue su evolución tras estos dos meses.
Envía tu consulta
Rankiano desde hace alrededor de 11 años


Se habla sobre:
  • Análisis técnico
  • Bbva (BBVA)
  • bolsa
  • gestión monetaria
  • IBEX 35
  • Resistencia
  • SP500
  • Stop Loss
  • Tendencia alcista
  • Trading
Te puede interesar...
  1. La importancia de saber cuándo salir de una operación
  2. Cómo detectar el inicio de una tendencia
  3. El club del 40% de rentabilidad- Ideas que inspiran
  4. Vender lo débil para comprar lo fuerte, un principio de trading
  5. Plataformas gráficas de Trading
  1. ¿Cuál es la rentabilidad a esperar de la bolsa?
  2. La estrategia del cruce de medias, ¿es efectiva?
  3. Momentos de sobrecompra y sobreventa
  4. Plataformas gráficas de Trading
  5. Compra lo fuerte, vende lo débil